-
- Объявления
|
Электромонтаж Электромонтажные работы в деревянном доме. www.electric-house.ru |
Местная Конституция | FAQ - Часто задаваемые вопросы | Для новичков! | Реклама на форуме! | Публикация сообщений | Как вставить картинку или файл
Прежде чем задать вопрос, воспользуйтесь поиском - возможно, что такая тема уже есть на форуме. За нарушение правил Ваш вопрос может быть удален без объяснения причин!
- Скачать тему в PDF
- Кто смотрел тему
- Подписчиков: 1
- Добавили в закладки: 0
- Просмотры: 115
-
- Сообщение
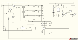
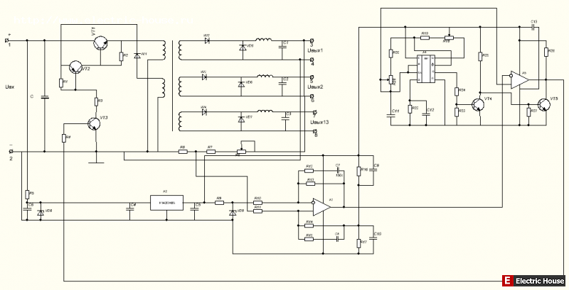
Стабилизирующий преобразователь напряжения
Что будет если ступенчато повысить напряжение на входе схемы управления.
Как напряжение повышается и почему переходный процесс на первом графике происходит в виде дуги?
-
- Ссылки на тему
| Ссылка: | |
| BBcode: | |
| HTML: |
-
- Похожие темы
- Ответы
- Просмотры
- Последнее сообщение
-
-
Преобразователь частоты F1500 - G0007S2B
StarikDjin в форуме Электрооборудование, электротехника - 7
- 567
-
алиш
23 янв 2011, 15:19
-
Преобразователь частоты F1500 - G0007S2B
-
-
трёхфазный преобразователь частоты к пылесосу
abdary в форуме Электрооборудование, электротехника - 12
- 658
-
миш
21 янв 2011, 19:16
-
трёхфазный преобразователь частоты к пылесосу
-
-
Преобразователь частоты TOSHIBA Серия VF-S11
Aleks55 в форуме Электрооборудование, электротехника - 1
- 153
-
lyuto
21 янв 2015, 11:39
-
Преобразователь частоты TOSHIBA Серия VF-S11
-
-
Преобразователь частототы для двигателя
electrohoz в форуме Электрооборудование, электротехника - 2
- 177
-
electrohoz
17 дек 2013, 14:31
-
Преобразователь частототы для двигателя
-
-
Частотный преобразователь ESQ A900
ssv43 в форуме Электрооборудование, электротехника - 2
- 25
-
ssv43
19 мар 2015, 18:16
-
Частотный преобразователь ESQ A900
-
- Объявления
Вернуться в Электрооборудование, электротехника
Кто на форуме
Всего посетителей: 1, из них зарегистрированных: 0, скрытых: 0 и гостей: 1 (основано на активности пользователей за последние 10 минут)
Больше всего посетителей (279) здесь было 04 сен 2013, 15:45
Сейчас эту тему просматривают: нет зарегистрированных пользователей и гости 1
Права доступа
Вы не можете начинать темы
Вы не можете отвечать на сообщения
Вы не можете редактировать свои сообщения
Вы не можете удалять свои сообщения
Вы не можете добавлять вложения
Легенда
| Новые сообщения | Нет новых сообщений | Форум закрыт | |||
| Подфорум Новые сообщения | Подфорум Нет новых сообщений | Ссылка на форум |
-
- Объявления
|
phpBB® Forum Software © phpBB Group
Русская поддержка phpBB Связь с администрацией Администраторский раздел |
|


Загрузка. Подождите...

















