ФОРУМ ПО ЭЛЕКТРИКЕ И ЭЛЕКТРИЧЕСТВУ


Полная версия ВходРегистрация

ПоискБлагодарностиФото-галерея
Видео электриковFAQ



Пред. тема | След. тема
Страница 1 из 1 [ Сообщений: 14 ]

Начать новую тему Ответить

Версия для печати

Работа насоса в автоматическом режиме.

Работа насоса в автоматическом режиме.

Не в сети - Новенький

Профиль 
31 май 2013, 14:06 Сообщение
Здравствуйте уважаемые форумчане!
Возникла острая необходимость сделать автоматику для включённого в систему вакуумного насоса.
Дано:
1)вакуумный насос однофазный мощностью 200 Вт,
...Удалено...
2)электроконтактный манометр марки ДВ 2005 Сг (имеющий два замыкающих контакта, min и max соответственно)
Напряжение внешних коммутируемых цепей - 380 В (включая 24; 27; 36; 40; 110; 220В) — для цепей переменного тока
Значение коммутируемого тока – от 0,02 до 0,5 А;
...Удалено...
3) малогабаритный контактор КМИ-11210
Требуется:
Используя коммутирующие контакты манометра осуществить следующий алгоритм работы насоса:
1) при падении давления до показания min (контакт min разомкнут, контакт max разомкнут) насос включается,
2) при достижении давления показания max (контакт min замкнут, контакт max замкнут) насос выключается,
3) при давлении в системе в пределах min - max (контакт min замкнут, контакт max разомкнут) насос выключен.
Я в "прошлой жизни" электрик, но с тех пор прошёл уже не один десяток лет, так что вынужден просить вышей помощи!
С уважением, Виктор.
Ответить с цитатой 


Re: Работа насоса в автоматическом режиме.

Не в сети - Бригадир

Профиль 
31 май 2013, 15:49 Сообщение
откопал эту схему, не знаю рабочая или нет...коллеги подправят надеюсь :)
Вложение
Работа насоса в автоматическом режиме. - Схема подключения ЭКМ
Работа насоса в автоматическом режиме. - Схема подключения ЭКМ
[ 137.66 КБ | Просмотров: 644 ]

Ответить с цитатой 


Re: Работа насоса в автоматическом режиме.

Не в сети - Новенький

Профиль 
01 июн 2013, 10:41 Сообщение
Спасибо за ответ, но эта схема работать не будет, так как у манометра не переключающий контакт, а два замыкающих!
Ответить с цитатой 


Re: Работа насоса в автоматическом режиме.

Не в сети - Почётный Гуру клуба

Профиль 
01 июн 2013, 12:42 Сообщение
Схему которую вам предоставили рабочая. Вы в ней разберитесь.
Можно конечно собрать и так с меньшим количеством пускателей.

Вложения

Работа насоса в автоматическом режиме. - Насос
Работа насоса в автоматическом режиме. - Насос
[ 37.51 КБ | Просмотров: 608 ]


Ответить с цитатой 


Re: Работа насоса в автоматическом режиме.

Не в сети - Заслуженный Ректор клуба

Профиль  ICQ 
01 июн 2013, 15:18 Сообщение
А какого он номера исполнения? 4-го?
Ответить с цитатой 


Re: Работа насоса в автоматическом режиме.

Не в сети - Гуру тех. поддержки

Профиль 
01 июн 2013, 15:46 Сообщение
попробуйте эту...

Вложения

Работа насоса в автоматическом режиме. - насос.GIF
Работа насоса в автоматическом режиме. - насос.GIF
[ 5.6 КБ | Просмотров: 602 ]


Ответить с цитатой 


Re: Работа насоса в автоматическом режиме.

Не в сети - Новенький

Профиль 
01 июн 2013, 19:38 Сообщение
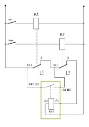
А если сделать так:

Вложение
Работа насоса в автоматическом режиме. - Схема 2
Работа насоса в автоматическом режиме. - Схема 2
[ 70.37 КБ | Просмотров: 604 ]



в зелёном квадрате - катушка контактора и контакт самоблокировки
а нагрузку в виде двигателя насоса подключить через контактор
что скажете?

Добавлено спустя 16 минут 27 секунд:
slavapril писал(а)
А какого он номера исполнения? 4-го?


Вы правы: манометр марки ДМ2005Сг, исполнение IV - два замыкающих контакта.
Ответить с цитатой 


Re: Работа насоса в автоматическом режиме.

Не в сети - Гуру тех. поддержки

Профиль 
01 июн 2013, 19:55 Сообщение
на схеме так и изображено, только нумерации контактов расписывал наугад (1-2 самоблокировка КМ; 3-4 включение нагрузки)
Ответить с цитатой 


Re: Работа насоса в автоматическом режиме.

Не в сети - Новенький

Профиль 
01 июн 2013, 20:00 Сообщение
Спасибо, теперь всё понял! Буду собирать схему!
Ответить с цитатой 


Re: Работа насоса в автоматическом режиме.

Не в сети - Гуру тех. поддержки

Профиль 
01 июн 2013, 20:01 Сообщение
Удачи ;;1):
Ответить с цитатой 


Re: Работа насоса в автоматическом режиме.

Не в сети - Новенький

Профиль 
01 июн 2013, 23:49 Сообщение
Спасибо! good))
Ответить с цитатой 


Re: Работа насоса в автоматическом режиме.

В сети - Тех. поддержка

Профиль 
24 июн 2013, 12:23 Сообщение
Виктор 1971 писал(а)
Буду собирать схему!


Некоторые коментарии. (Извиняюсь за поздние) Из-за дребезга контактов манометра включение реле будет с дребежанием, а также приводит к быстрому износу электроконтактной группы манометора. Необходимо сделать следующие изменения в схеме:
1. Задействовть нормально разомкнутые контакты реле для самоблокировки реле. (Подключаются в паралель контактам манометра)
2. Для приведения схемы в исходное состояние использовать нормально замкнутые контакты второго реле, кот. разрывают цепь питания первого реле
Ответить с цитатой 


Re: Работа насоса в автоматическом режиме.

Не в сети - Новенький

Профиль 
28 июл 2013, 15:18 Сообщение
Большое спасибо за совет!
А не могли бы Вы отобразить изменения в схеме в графическом виде?
Пусть будет на форуме готовая схема, может ещё кому-нибудь пригодится!
Ответить с цитатой 


Re: Работа насоса в автоматическом режиме.

В сети - Тех. поддержка

Профиль 
29 июл 2013, 13:54 Сообщение
Вложение
Работа насоса в автоматическом режиме. - DSCF1105 2
Работа насоса в автоматическом режиме. - DSCF1105 2
[ 129.52 КБ | Просмотров: 250 ]


Вот схема, кот раб след образом: до включения вакуумного насоса через замкнутый контакт ЭКМ "Большое давление" включается РП 1, кот ввключает пускатель П 1 и запускается вакумный насос. Контакты ЭКМ Заблокированы контактами РП1. Набирается вакуум до момента замыкание контактов ЭКМ "Низкого дамвления" Эти контакты можно блокировать можно не блокировать поскольку импульсным срабатыванием РП 2 Обесточивается РП 1 и вакуумный насос останавливается до момента потери вакума и очередного срабатывания рп1.


Вложение
Работа насоса в автоматическом режиме. - DSCF1106 2
Работа насоса в автоматическом режиме. - DSCF1106 2
[ 131.49 КБ | Просмотров: 245 ]


Схема с защитой контактов ЭКМ минимального давления.

Также можно дополнительно для защиты от электроэрозии слабых контактов Манометра подключить паралельно контактам ЭКМ бумажный конденсатор на 1 мкФ 400 в. Всё это обеспечит долгую, недребежащую работу ЭКМ.
Ответить с цитатой 

Начать новую тему  Ответить
Вернуться к началу


Страница 1 из 1 [ Сообщений: 14 ]
Пред. тема | След. тема

Сейчас эту тему просматривают: нет зарегистрированных пользователей и гости 1






Найти
Перейти
 


Полная версия

Рейтинг-каталог строительных сайтов - Electric House