-
- Объявления
|
Электромонтаж Электромонтажные работы в деревянном доме. www.electric-house.ru |
Местная Конституция | FAQ - Часто задаваемые вопросы | Для новичков! | Реклама на форуме! | Публикация сообщений | Как вставить картинку или файл
За нарушение правил Ваш вопрос может быть удален без объяснения причин!
-
- Сообщение
-
Смирнов Денис / Автор темы




- Заглянувший
- Прогресс звания:
-
- Заслуженная репутация: 0 +0 / -0

Способы изменения частоты вращения эл-двигателя пост тока
Спасибо.
-
- Сообщение
-
electrician




- Член клуба

- Электрик

- Прогресс звания:
-
- Заслуженная репутация: 3 +1 / -0

Re: Способы изменения частоты вращения эл-двигателя пост тока
Добавлено спустя 8 минут 27 секунд:
Вы такой двигатель имеете в виду?
- Вложения
-
- Сообщение
-
Смирнов Денис / Автор темы




- Заглянувший
- Прогресс звания:
-
- Заслуженная репутация: 0 +0 / -0

Re: Способы изменения частоты вращения эл-двигателя пост тока
Добавлено спустя 6 часов 7 минут:
Прошу прощения у модераторов за название темы. Сейчас я ее сменить не могу, умения не хватает. Если что смените ее пожалуйста на "Способы изменения частоты вращения эл-двигателя пост тока".
Спасибо
-
- Сообщение
-
Looking






- Член клуба

- Мастер

- Прогресс звания:
-
- Заслуженная репутация: 18 +5 / -0


Re: Способы изменения частоты вращения эл-двигателя пост тока
-
- Сообщение
-
Калямба




- Гуру тех. поддержки

- Мастер

- Прогресс звания:
-
- Заслуженная репутация: 50 +14 / -0






Re: Способы изменения частоты вращения эл-двигателя пост тока
Смирнов Денис писал(а):электродвигатель постоянного тока на 220в
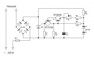
Регулировка частоты вращения коллекторных электродвигателей осуществляется как правило изменением питающего напряжения независимо от соединения обмоток. Подойдет диммер подходящей мощности готовый или самодельный.
PS. Лично я для многих случаев собираю этот. Схемка простая, работает стабильно
- Вложения
-
- Сообщение
-
Смирнов Денис / Автор темы




- Заглянувший
- Прогресс звания:
-
- Заслуженная репутация: 0 +0 / -0

Re: Способы изменения частоты вращения эл-двигателя пост тока
А разве нельзя простой переменный резистор в цепь вставить? Ток не более 2А идет. Или обязательно усложнять?
Добавлено спустя 3 минуты 45 секунд:
А насчет димера идея хорошая, надо поискать.
-
- Сообщение
-
Калямба




- Гуру тех. поддержки

- Мастер

- Прогресс звания:
-
- Заслуженная репутация: 50 +14 / -0






Re: Способы изменения частоты вращения эл-двигателя пост тока
Смирнов Денис писал(а):простой переменный резистор
Можно мощностью 370 Вт (установите рядом со станком чайник на нем кипятить)
И частота вращения будет сильно зависеть от нагрузки на шпинделе.
-
- Ссылки на тему
| Ссылка: | |
| BBcode: | |
| HTML: |
-
- Похожие темы
- Ответы
- Просмотры
- Последнее сообщение
-
-
"Прилепленный пост" version 1.0.0
elhouse в форуме Модификации phpBB3 - 4
- 377
-
миш
01 мар 2014, 16:47
-
"Прилепленный пост" version 1.0.0
-
-
Преобразователь частоты F1500 - G0007S2B
StarikDjin в форуме Электрооборудование, электротехника - 7
- 567
-
алиш
23 янв 2011, 16:19
-
Преобразователь частоты F1500 - G0007S2B
-
-
трёхфазный преобразователь частоты к пылесосу
abdary в форуме Электрооборудование, электротехника - 12
- 658
-
миш
21 янв 2011, 20:16
-
трёхфазный преобразователь частоты к пылесосу
-
-
Преобразователь частоты TOSHIBA Серия VF-S11
Aleks55 в форуме Электрооборудование, электротехника - 1
- 153
-
lyuto
21 янв 2015, 12:39
-
Преобразователь частоты TOSHIBA Серия VF-S11
-
-
Способы защиты бытовой техники от перепадов напряжения
elhouse в форуме Электроустановочные изделия - 0
- 113
-
elhouse
18 фев 2015, 09:38
-
Способы защиты бытовой техники от перепадов напряжения
-
- Объявления
Кто на форуме
Всего посетителей: 1, из них зарегистрированных: 1, скрытых: 0 и гостей: 0 (основано на активности пользователей за последние 10 минут)
Больше всего посетителей (279) здесь было 04 сен 2013, 16:45
Сейчас эту тему просматривают: archive.org_bot и гости 0
-
- Объявления
|


Загрузка. Подождите...
















