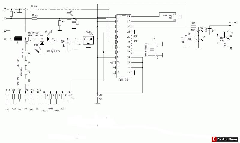
Принципиальная схема электронного счетчика СЕ-101 R5 146
Местная Конституция | FAQ - Часто задаваемые вопросы | Для новичков! | Реклама на форуме! | Публикация сообщений | Как вставить картинку или файл
Помните, поблагодарить автора за интересное сообщение, вы можете - нажав
или повысить его репутацию - нажав
в сообщении.Прежде чем задать вопрос, воспользуйтесь поиском - возможно, что такая тема уже есть на форуме. За нарушение правил Ваш вопрос может быть удален без объяснения причин!
Консультации по "схемам электрощитов и электропроектам" в частных домах и квартирах, производятся только для VIP-пользователей! Как вступить в "Клуб электриков" и стать VIP-пользователем?
-
ссэ
Автор темы - Заглянувший
-
Строительная доска объявлений
Объявления на нашей доске просматриваются большим количеством посетителей, переходят из рук в руки и всегда имеют хороший отклик.
Рекомендуемый контент
-
- 2
- 874
-
Grumm
10 май 2011, 15:18
-
-
Принципиальная электрическая схема электропогрущика
casio2012 » 11 авг 2010, 20:27 » в форуме Схемы по электрике - 0
- 1052
-
casio2012
11 авг 2010, 20:27
-
-
-
Схема подключения однофазного счётчика с разделением PEN Вложения
vasp » 06 апр 2014, 10:28 » в форуме Схемы по электрике - 6
- 2154
-
ink_elec
07 апр 2014, 12:06
-
-
-
Схема подключения трёхфазного трансформаторного счётчика Вложения
Alexey104 » 03 мар 2016, 14:47 » в форуме Учет электроэнергии - 6
- 1127
-
Запрещала
04 мар 2016, 18:53
-
-
-
Принцип работы электронного стабилизатора напряжения Вложения
elhouse » 10 янв 2015, 18:38 » в форуме Электрооборудование, электротехника - 0
- 472
-
elhouse
10 янв 2015, 18:38
-
Вернуться в «Схемы по электрике»
Кто на форуме
Сейчас этот форум просматривают: archive.org_bot и 0 гостей
Загрузка. Подождите...















