-
- Объявления
|
Электромонтаж Электромонтажные работы в деревянном доме. www.electric-house.ru |
Местная Конституция | FAQ - Часто задаваемые вопросы | Для новичков! | Реклама на форуме! | Публикация сообщений | Как вставить картинку или файл
Прежде чем задать вопрос, воспользуйтесь поиском - возможно, что такая тема уже есть на форуме. За нарушение правил Ваш вопрос может быть удален без объяснения причин!
- Скачать тему в PDF
- Кто смотрел тему
- Подписчиков: 4
- Добавили в закладки: 0
- Просмотры: 326
-
- Сообщение
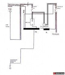
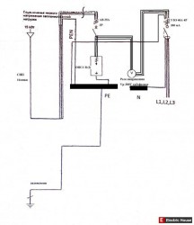
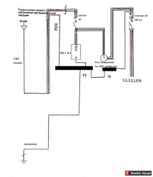
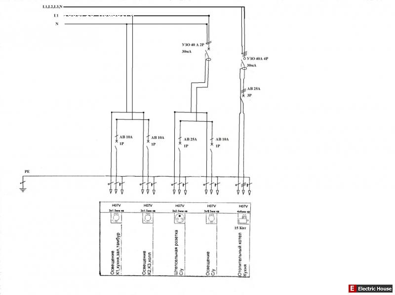
Схема ВРУ частного дома
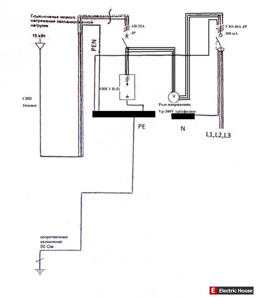
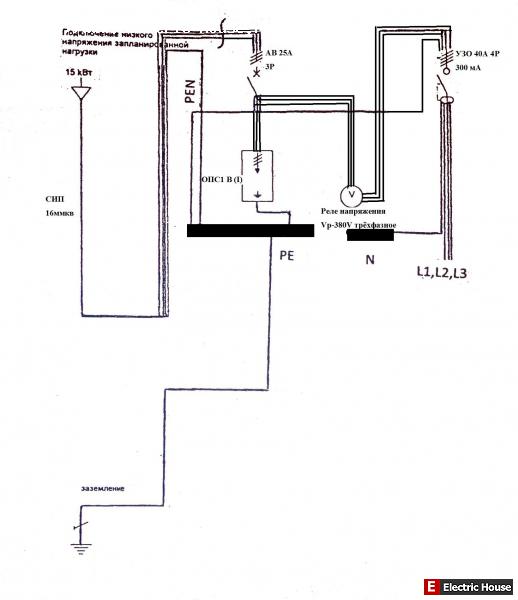
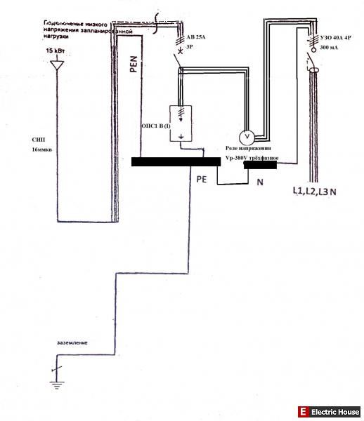
Имеется вновь построенный частный дом. Линия-3 фазы и ноль (PEN), щит учёта на столбе,рядом вкопан уголок-контур заземления. С щита учета сипом (4х16 ммкв) в ВРУ в доме.
Нарисовал примерный план электропроводки и группы потребления.
Подскажите, правильно ли будет такая схема подключения данного дома насчёт заземления,разделения PEN и тд.?

Причина: Вставил картинки в сообщение.
-
- Сообщение
-
- Сообщение
-
- Сообщение
- ВИТАЛИЙ ЙЙ





- Заслуженный член клуба

- Энергетик

- Прогресс звания:
-
- Заслуженная репутация: 50 +12 / -0






Re: Схема ВРУ частного дома
-
- Сообщение
-
- Сообщение
Re: Схема ВРУ частного дома
Romeon писал(а):А как в остальном все правильно?
На первой схеме получается система ТТ, которая по правилам допускается для случаев, когда невозможно сделать систему TN-C-S. А у вас ее возможно сделать, бросив дополнительный провод от щита на столбе, посадив его на РЕN-проводник (на входе ВЛ в автомат) и завести в ВРУ, тем самым разделив его на РЕ и N.
А ЗУ столба и дома электрически объединить.
Это просто размышления, в правильности совсем не уверен, сам хочу разобраться...
-
- Сообщение
-
- Сообщение
- sergey_sav







- Лидер тех. поддержки

- Технический директор

- Прогресс звания:
-
- Заслуженная репутация: 161 +50 / -0

















Re: Схема ВРУ частного дома
Андрей 74 писал(а):опротивление ЗУ должно быть не более 4 Ом
Это сопротивление заземления ТП с учётом всех повторных заземлителей... а не заземление частного дома...
Все тематические вопросы и ответы на них только на форуме!
Санк-Петербург. Электромонтажные работы.
-
- Сообщение
Re: Схема ВРУ частного дома
-
- Сообщение
-
- Сообщение
Re: Схема ВРУ частного дома
Андрей 74 писал(а):Не нашел в правилах четкого ответа по частному дому. В инете говорят, что если заземление дома повторное, то сопротивление до 30 Ом (при 220В).
Нужно не в инете слушать что говорят а смотреть нормативные документы что они говорят
ПУЭ
1.7.61. При применении системы TN рекомендуется выполнять повторное заземление РЕ- и РEN-проводников на вводе в электроустановки зданий, а также в других доступных местах.............................................
Повторное заземление электроустановок напряжением до 1 кВ, получающих питание по воздушным линиям, должно выполняться в соответствии с 1.7.102 - 1.7.103.
1.7.103. Общее сопротивление растеканию заземлителей (в том числе естественных) всех повторных заземлений PEN-проводника каждой ВЛ в любое время года должно быть не более 5, 10 и 20 Ом соответственно при линейных напряжениях 660, 380 и 220 В источника трехфазного тока или 380, 220 и 127 В источника однофазного тока. При этом сопротивление растеканию заземлителя каждого из повторных заземлений должно быть не более 15, 30 и 60 Ом соответственно при тех же напряжениях.
-
- Ссылки на тему
| Ссылка: | |
| BBcode: | |
| HTML: |
-
- Похожие темы
- Ответы
- Просмотры
- Последнее сообщение
-
-
Аварийное питание частного дома
Signaller в форуме Электрооборудование, электротехника - 4
- 453
-
Signaller
08 сен 2013, 15:03
-
Аварийное питание частного дома
-
-
Строящаяся ВЛ около частного дома
777_777_777 в форуме Электромонтаж на даче, коттедже, бане - 4
- 224
-
sergey_sav
01 ноя 2013, 09:50
-
Строящаяся ВЛ около частного дома
-
-
Трансформатор для частного дома
Вася Батарейкин в форуме Электромонтаж на даче, коттедже, бане - 8
- 3778
-
Mixas
16 мар 2012, 04:47
-
Трансформатор для частного дома
-
-
Схема электропроводки частного коттеджа
Rtf в форуме Электромонтаж на даче, коттедже, бане - 3
- 2053
-
ВИТАЛИЙ ЙЙ
14 ноя 2012, 08:25
-
Схема электропроводки частного коттеджа
-
- Объявления
Вернуться в Схемы по электрике
Кто на форуме
Всего посетителей: 1, из них зарегистрированных: 0, скрытых: 0 и гостей: 1 (основано на активности пользователей за последние 10 минут)
Больше всего посетителей (279) здесь было 04 сен 2013, 15:45
Сейчас эту тему просматривают: нет зарегистрированных пользователей и гости 1
Права доступа
Вы не можете начинать темы
Вы не можете отвечать на сообщения
Вы не можете редактировать свои сообщения
Вы не можете удалять свои сообщения
Вы не можете добавлять вложения
Легенда
| Новые сообщения | Нет новых сообщений | Форум закрыт | |||
| Подфорум Новые сообщения | Подфорум Нет новых сообщений | Ссылка на форум |
-
- Объявления
|
phpBB® Forum Software © phpBB Group
Русская поддержка phpBB Связь с администрацией Администраторский раздел |
|


Загрузка. Подождите...


























