Форум клуба электриков
Главная Форум
Оборудование
Электроустановочные изделия
Создать новую тему Информация О форуме Помощь и справка Тех.поддержка Расширения и моды phpBB3 и phpBB 3.1.x Новое в новостях и статьях Биржа строительных услуг и заказов Оборудование Электроустановочные изделия Каталог производителей Электрооборудование, электротехника Интернет-магазин Стабилизаторы напряжения Сварочные аппараты Инверторы Аккумуляторы Стойки коммутационные Учет электроэнергии Электроинструмент, КИП Слаботочка Радиотехника, электроника Автотехника, автоэлектрика Электрика Электромонтаж в квартире Электромонтаж на даче, коттедже, бане Электромонтаж в нежилых помещениях Заземление, зануление, молниезащита Фото/видео отчёты по электромонтажу Вопросы от чайников Своими руками Общие темы по электрике Техническая зона Документация по электрике Схемы по электрике Программы по электрике Электропроектирование Библиотека электрика Ваш репетитор - теория Курилка Флейм Новости, статьи, публикации Поздравления Предлагаю услуги Тематические форумы нашей сети Форум электриков «ЭлектроСила» Форум строителей и дачников «Stroi Help» Форум «Audio Hi-Fi» Закрытые форумы Архив
Обсуждение электроустановочных изделий и комплектующих по электрике: провода, кабели, выключатели, розетки, светильники, люстры, лампы, автоматы, УЗО, УЗМ, ЭПРА, ПРА, контакторы, реле, наконечники, датчики, тёплые полы и т.д.
Правила форума
Acolyte Автор темы
Новенький
Сообщений: 9
Зарегистрирован: 04 июл 2012, 20:39 Возраст: 28
Имя: Дмитрий
Профессия: Электрик
Откуда: Пугачев
Разрешение экрана: 1440x900
Сообщение Acolyte » 16 дек 2012, 18:04
вобщем по запарке подключил данное фотореле между фаз, т.е в 380. лампа естественно не горит, на улице темно. у этого фотореле есть какая то защита, или завтра опять лезть - менять его? как думаете, сгорело?
Acolyte
Сообщение Похожие темы » 16 дек 2012, 18:04
Посмотрите здесь:
Защита электрооборудования.
Защита электрооборудования при работе в однофазной и трёхфазной сети.
Проблема защиты различного электрооборудования от...
Диф.защита генератора
Доброго времени суток всем участникам форума.
Прошу профессионального совета.
Есть бензиновая электростанция трехфазная....
токовая защита
Здравствуйте.
Не могу найти схемку или прибор отключающий оборудование при неисправности нагрузки.
К примеру перегорает тэн,...
Защита от статики
Работаю проектировщиком на крупном предприятии, недавно у нас при сборке какогото прибора, из-за статики предприятие налетело...
Защита водонагревателя с УЗО
Всем привет! В квартиру в ванную поставили водонагреватель (Аристон)
Я могу защититься от тока поставив УЗО на Аристон?
В...
ВИТАЛИЙ ЙЙ
Заслуженный член клуба
Старший энергетик
Сообщений: 1648
Зарегистрирован: 30 янв 2010, 12:32 Возраст: 37
Имя: Виталий
Профессия: Электромонтаж.
Пол: Мужской
Откуда: Москва
Разрешение экрана: 1366x768 Благодарил (а): 16 раз
Поблагодарили: 71 раз
Сообщение ВИТАЛИЙ ЙЙ » 16 дек 2012, 18:20
должен точно сгореть!
ВИТАЛИЙ ЙЙ
nikola
Гуру клуба
Старший энергетик
Сообщений: 1031
Зарегистрирован: 20 апр 2012, 19:37 Возраст: 44
Имя: Николай
Профессия: Техник-электрик
Пол: Мужской
Откуда: Иркутск
Разрешение экрана: 1920x1080 Благодарил (а): 29 раз
Поблагодарили: 184 раза
Сообщение nikola » 16 дек 2012, 18:39
Конечно сгорело. Нет там никакой защиты. Оно должно было сгореть сразу, как только подключили. Неужели ничего не заметили, не услышали?
Все тематические вопросы и ответы на них, только на форуме! В личку по электрике не отвечаю.
nikola
Acolyte Автор темы
Новенький
Сообщений: 9
Зарегистрирован: 04 июл 2012, 20:39 Возраст: 28
Имя: Дмитрий
Профессия: Электрик
Откуда: Пугачев
Разрешение экрана: 1440x900
Сообщение Acolyte » 16 дек 2012, 18:40
где то в поисковиках нашел, что в состав этого фр входит какой то автоматический выключатель. не?
Acolyte
nikola
Гуру клуба
Старший энергетик
Сообщений: 1031
Зарегистрирован: 20 апр 2012, 19:37 Возраст: 44
Имя: Николай
Профессия: Техник-электрик
Пол: Мужской
Откуда: Иркутск
Разрешение экрана: 1920x1080 Благодарил (а): 29 раз
Поблагодарили: 184 раза
Сообщение nikola » 16 дек 2012, 18:52
Это оно должно работать в паре с автоматом. Фаза через автомат на ФР. Когда замкнет в линии освещения АВ сработает и ФР должен остаться целым, поменяете ФР и включите снова. Но защиты от дурака, а именно от 380 Вольт там нет.
Все тематические вопросы и ответы на них, только на форуме! В личку по электрике не отвечаю.
nikola
Acolyte Автор темы
Новенький
Сообщений: 9
Зарегистрирован: 04 июл 2012, 20:39 Возраст: 28
Имя: Дмитрий
Профессия: Электрик
Откуда: Пугачев
Разрешение экрана: 1440x900
Сообщение Acolyte » 16 дек 2012, 18:59
досада. менять
Acolyte
Калямба
Гуру тех. поддержки
Инженер
Сообщений: 391
Зарегистрирован: 05 авг 2011, 16:58 Возраст: 56
Имя: Николай
Профессия: пенсионер
Пол: Мужской
Откуда: Тюменская обл.
Разрешение экрана: 1600x900 Благодарил (а): 16 раз
Поблагодарили: 107 раз
Сообщение Калямба » 16 дек 2012, 20:43
Acolyte писал(а): досада. менять
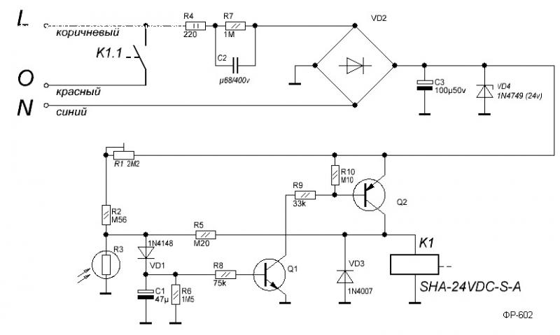
...можно и отремонтировать...от 380 в сгорели скорее всего токоограничительные резистор - конденсатор (R4, С2)
Вложения
Электриков -дураков не бывает. Они либо умные, либо убитые!Все тематические вопросы и ответы на них, только на форуме! В личку по электрике не отвечаю.
Калямба
Acolyte Автор темы
Новенький
Сообщений: 9
Зарегистрирован: 04 июл 2012, 20:39 Возраст: 28
Имя: Дмитрий
Профессия: Электрик
Откуда: Пугачев
Разрешение экрана: 1440x900
Сообщение Acolyte » 16 дек 2012, 21:45
да я в том плане, что опять на опору подниматься, снимать
Acolyte
Anatoliy
Гуру тех. поддержки
Главный энергетик
Сообщений: 2581
Зарегистрирован: 06 янв 2010, 10:57 Возраст: 59
Имя: Анатолий
Профессия: Пенсионер
Пол: Мужской
Откуда: Украина. Киев
Разрешение экрана: 1280x1024 Благодарил (а): 25 раз
Поблагодарили: 404 раза
Сообщение Anatoliy » 16 дек 2012, 22:44
Хорошо что еще на стенде для проверки на 380 не включили, и рукой фоторезистор не прикрывали в этот момент.
Все тематические вопросы и ответы на них, только на форуме! В личку по электрике не отвечаю.
Anatoliy
Строительная доска объявлений
Объявления на нашей доске просматриваются большим количеством посетителей, переходят из рук в руки и всегда имеют хороший отклик.
Рекомендуемый контент
Ещё страницы сайта »
0
187
electrohoz
10 дек 2015, 00:59
13
1156
Mixas
27 мар 2012, 14:51
токовая защита
serzh » 15 мар 2010, 22:56 » в форуме
Вопросы от чайников
Здравствуйте.
Не могу найти схемку или прибор отключающий оборудование при неисправности нагрузки.
К примеру перегорает тэн,...
4
1243
Anatoliy
16 мар 2010, 11:59
3
2534
миш
18 дек 2009, 22:00
2
333
116rus
31 окт 2013, 14:52
Вернуться в «Электроустановочные изделия»
Кто на форуме
Сейчас этот форум просматривают: archive.org_bot и 0 гостей
Copyright © Форум по электрике и электричеству «Электрический Дом» 2005 - 2017
Создано на основе
phpBB ® Forum Software © phpBB Limited
Time: 0.329s |
Queries: 53 | Peak Memory Usage: 8.16 МБ
Дата запуска форума: 21.11.2005. Версия 3.1.10.